About DMTC
DIAMANT MANUFACTURING AND TRADING CORPORATION (DMTC), formerly known as Diamant Boart Philippines Inc., was established in 1972 and is a wholly-owned subsidiary of Lepanto Consolidated Mining Company. Since its establishment, DMTC has won the trust of the country's leading companies in the field of mining, construction, mineral exploration, and marble processing. As partner, DMTC has shown efficiency and know-how in these fields. Based on many years of experience, it developed tools and machines that can be used economically without harming the environment.
Our History
DMTC was incorporated in Sept 22, 1972 as Diaboart Products phils, Inc. It was a joint venture of Lepanto (LIDC), Marblecraft Inc. and Diaboart products Pty.Ltd. (Australia) to produce diamond products for mining exploration and marble processing. Eventually, Marblecraft, Inc. sold its shares to D&B.
In 1977, D&B Australia was acquired by DBSA (Belgium) and came in to DBPI, the reason DPPI was changed to DBPI. At the time DBPI has facilities to manufacture diamond drill bits and accessories for petroleum,
mining exploration and stone cutting industries. Later due to worldwide economic slowdown in these industries, DBSA sold some of its holdings worldwide to Husquarna but retained 20% of their share in DB Phils,
until 2012 when they sold their 20% to LIDC and DBPhils became a 100% Lepanto subsidiary.
Since Husquarna restricted our use of Diamant and Boart name at the same time, the corporate name changed to Diamant Manufacturing & Trading Corporation.
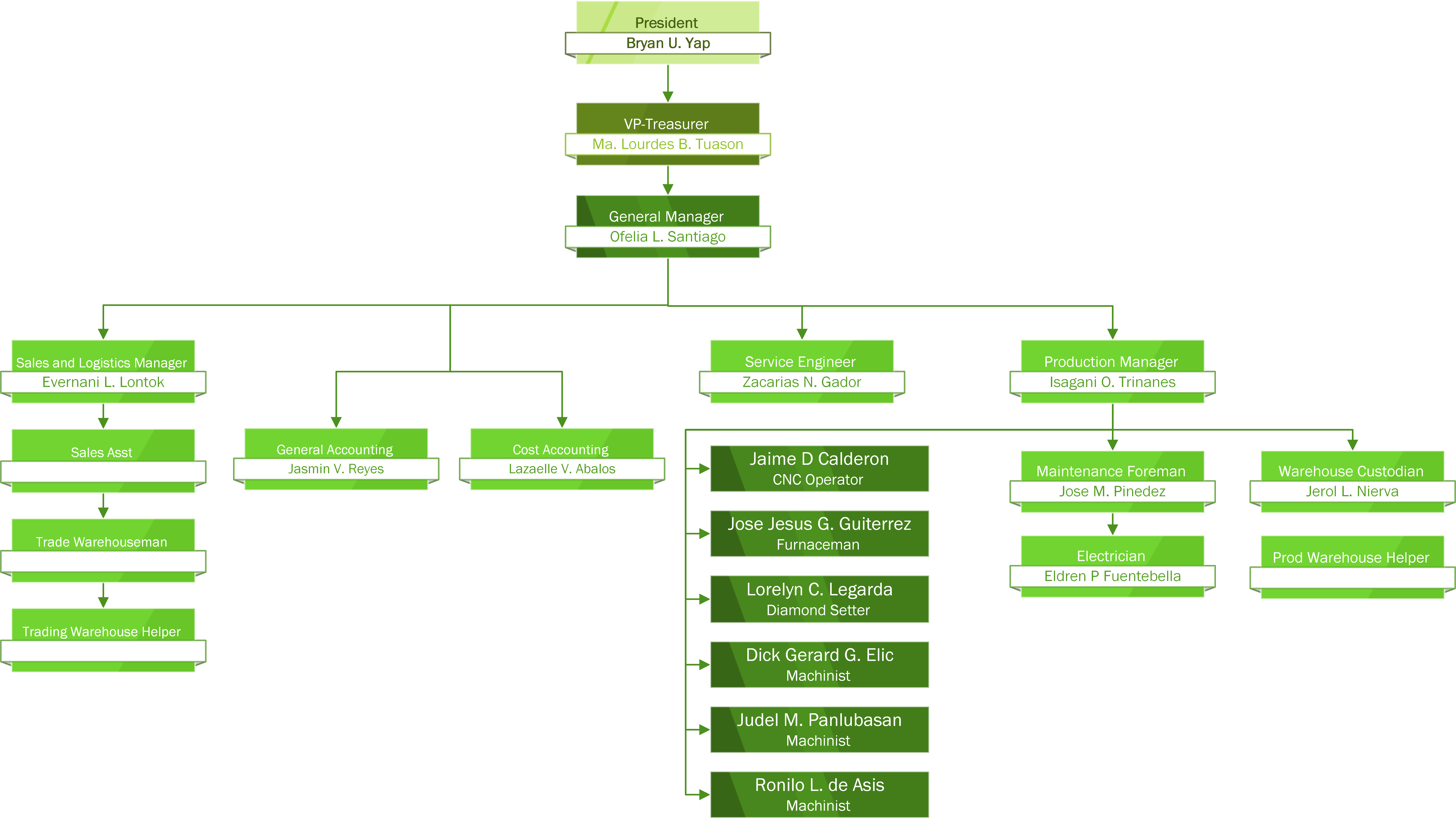
View our Organizational Chart here!





























